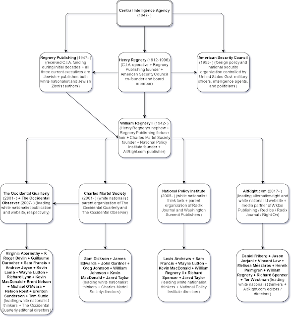
Pour aller plus loin dans la compréhension du fait que pratiquement tout ce qu’on consomme comme information ou divertissement (Carl Bernstein a prouvé que les médias américains sont contrôlés par la CIA), tout ce qu’on élit dans la vie politique, ce qui s’impose comme géopolitique de guerre et affaires étrangères, relève en fin de compte d’un même état de guerre psychologique permanente, utilisant la division et la distraction pour contrôler la population et la maintenir sous une dictature militaire et scientifique secrète. Le versant néodroitiste de cette guerre psychologique (Alt-Right sous contrôle de la CIA, dans la bonne vieille tradition des réseaux « stay behind » de l’Otan) a été documenté en détail sur le site thezog.info, aujourd’hui fermé mais encore partiellement accessible via WebArchive.
YOUTUBE – 11 SEPTEMBRE ET OPÉRATION GLADIO
ARCHIVE – TRUTHSEEKER – 911 AND OPERATION GLADIO
DAILYMOTION – D. GANSER – GLADIO ET LA STRATÉGIE DE LA TENSION
YOUTUBE – Les armées secrètes de l’Otan, l’OAS et les réseaux stay behind
YOUTUBE – Interview with Daniele Ganser – NATO’s Secret Armies
Doug Valentine sur la CIA en tant qu’elle n’st en rien différente du crime organisé:
AUDIO – MintCast Interviews Doug Valentine, expert on CIA covert operations
Integrity Initiative: psyop pro-guerre du renseignement militaire britannique pour évincer Corbyn à la tête du Labour:
La politique de l’identité: L’opération de guerre psychologique Trump/Alt-Right
Cambridge Analytica et les opérations de guerre psychologique derrière l’opposition Antifa VS Alt-Right.
YOUTUBE – Excerpt from The Great Hack (Cambridge Analytica-SCL Military PSYOPS)Concernant Cambridge Analytica, visionner The Great Hack (2019) et écouter attentivement le segment débutant à 1h12min portant sur les stratégies et méthodes de guerre psychologique. Steve Bannon est derrière CA (reportage d’Envoyé Spécial).
US Media Now Filled With Former Intelligence Agents
(CIA = Media = CIA) Rania Khalek: It’s crazy how many former spooks have been hired at corporate news outlets like CNN & MSNBC as “analysts”. After spending their careers serving the national security state, they get to shape the news under the guise of expertise. It’s like state TV
Comme d’autres nous suggérons que le texte des Protocoles des Sages de Sion pourrait relever d’une manipulation visant d’une part à accroître la confusion générale et protéger les vrais criminels en mettant tout le blâme uniquement sur le dos des juifs (vérité partielle cachant la réalité du fait que les contrôleurs ne sont pas tous vraiment obsédés par leur judaïsme), et visant d’autre part une certaine partie de la population (ceux qui sont un peu plus conscients de l’action des puissances de l’ombre dans l’histoire moderne) dans l’objectif de les mettre au service d’un agenda anti-socialiste et fondamentaliste de droite conservatrice. (Reagan et Trump ont fait de même en récupérant le discours populiste afin de le mettre au service des intérêts des puissants). L’autoritarisme, le féodalisme, la théocratie, l’anti-libéralisme, l’anti-socialisme sont les traits caractéristiques de cette propagande qui s’insinue à chaque page des Protocoles, ce qui se prouve facilement par leur mise en valeur des Jésuites dans le rôle des plus redoutables « ennemis des Sages de Sion ». Sous le conspirationnisme anti-judaïque du texte des Protocoles, on trouve toujours la même propagande autoritaire répétant sans cesse que l’humanité est un troupeau bêlant qu’il faut diriger à partir de l’ombre des sociétés secrètes et de la pénombre des médias, du divertissement, de la politique et autres médiations servant d’opposition contrôlée. Cautionnant ainsi le rôle de directeur de l’humanité auquel prétendent les Jésuites, les Francs-maçons et les Renseignements. En propageant les Protocoles, les quelques individus conscients du fait que les populations sont manipulées secrètement par de petits groupes d’intérêts se trouvent paradoxalement à servir la soupe aux puissants de ce monde qu’il croit sincèrement être en train de dénoncer! Cela parce qu’ils se trouvent à diffuser une propagande qui a été expressément conçue par ces mêmes puissances de l’ombre.
https://en.wikipedia.org/wiki/Psychological_warfare
https://en.wikipedia.org/wiki/Black_propaganda
Sur la page Wikipedia anglaise des Protocoles des Sages de Sion, le premier mot-clé porte à réfléchir et renforce la théorie que les Protocoles sont une BlackOp (guerre psychologique).
Quantité de sources historiques fiables indiquent que des membres de sociétés secrètes politiquement très influentes en coulisse ont propagé le texte des Protocoles (Papus n’en est que le plus célèbre). Ceux qui vont plus loin dans l’analyse suggèrent que cela fut fait afin de pousser la France et la Russie à sceller une alliance contre l’Allemagne, en vue de la (Première) Grande Guerre, au service de l’Angleterre (puisque les sociétés secrètes le sont pratiquement toutes, internationalement). Et quand on parle de l’État Anglais, cela inclut des juifs très riches et puissants, mais pas uniquement des juifs… Peu importe leur origine réelle (satire littéraire récupérée politiquement par les services secrets russes puis répandue sous le manteau), les Protocoles de Sion ont effectivement été diffusés par l’entourage de Papus en lien avec l’ordre martiniste et synarchique et le Rite Memphim-Misraïm dont il fut grand maître. Papus lui-même un joué un grand rôle dans l’alliance franco-russe contre l’Allemagne, pour le compte de l’Angleterre lors de la Première Guerre mondiale.
Nous conseillons par exemple cette entrevue vidéo (ci-dessous) sur la nouvelle droite et l’Alt-Right (Droite alternative) en tant que Psy Ops: ses racines plongeant dans la Synarchie et les sociétés secrètes.
THE CIA AND THE MEDIA How Americas Most Powerful News Media Worked Hand in Glove with the Central Intelligence Agency and Why the Church Committee Covered It Up By Carl Bernstein (After leaving The Washington Post in 1977, Carl Bernstein spent six months looking at the relationship of the CIA and the press during the Cold War years. His 25,000-word cover story, published in Rolling Stone on October 20, 1977, is reprinted below.)
PDF – CIA’s use of journalists and clergy in intelligence operations : hearing before the Select Committee on Intelligence of the United States Senate
The Best Natural Defense to Psychological Warfare
CIA’S use of journalists and clergy in intelligence operations – US SENATE REPORT
Mainstream Media Hiring Former Intelligence Spooks To Push Their Propaganda
Sous les ordres du gouvernement allemand sous occupation américaine après la Seconde Guerre mondiale, quelque 34 645 titres, en plus de TOUS les livres d’école utilisés entre 1933 et 1945, ont tout simplement été broyés, et ce jusqu’à la dernière copie, par l’Office of Information Control (OIC) de l’armée d’occupation américaine. Mais le général attitré Robert McClure laissait tout le boulot à son « colonel » (pas militaire du tout) William Paley, un juif né en Russie, Franc-maçon de haut niveau et fondateur de l’empire CBS. Il était assisté dans son travail par Billy Wilder, juif né dans ce qui deviendra plus tard la Pologne.
Prenons un moment pour remercier ce magnat des médiats qui a gracieusement offert de son temps pour travailler à expurger la littérature et les arts des heures les plus sombres de l’Allemagne.
Empire of the Sunglasses: How ‘They Live’ Took on the Republicans and Won (Why ‘They Live’ Is a Subversive 1980s Masterpiece) John Carpenter’s underrated sci-fi horror movie did more than skewer yuppies — it gave us the last word on the Reagan era
Le film de John Carpenter « They Live » (Invasion Los Angeles en v.f.) sorti en 1988 se veut une allégorie sur les excès de la classe privilégiée américaine, sans âme et inhumaine, et comment les abus du système économique de Tatcher et Reagan ont fait avancer les intérêts de ces yuppies inhumains, comment ils ont détruit les États-Unis et menacent la planète entière. Mais on peut expliquer ce film de façon très ludique en disant qu’il suggère au spectateur de se doter de « lunettes anti-spooks », autrement dit d’un sixième sens permettant de reconnaître et débusquer, les « spooks » infiltrés à tous les niveaux de la société c’est-à-dire ces individus qui ne sont pas du tout ce qu’ils paraissent parce qu’ils travaillent main dans la main avec la dictature militaire secrète.
Les plus puissantes organisations juives travaillent certes à étendre leur sphère d’influence, or une partie essentielle de ce travail consiste en fait à montrer une image de puissance, à se doter d’une aura de puissance, bref à mentir sur soi-même, à exagérer son importance, pour impressionner et exercer une plus grande influence sur ceux qui sont au pouvoir (politique ou autre). Tout think tank ou lobby essaie toujours de paraître plus influent qu’il ne l’est vraiment.
La Pravda américaine. Les secrets du renseignement militaire, par Ron Unz | American Pravda: Secrets of Military Intelligence, by Ron Unz Un livre récent de Joseph M. Bendersky montre comment la communauté du renseignement et l’armée des États-Unis étaient secrètement convaincues de l’existence d’un vaste complot, de l’ordre des dits Protocoles des sages de Sion: un complot juif, communiste et mondialiste. Selon thezog.info et d’autres chercheurs, la théorie simpliste d’extrême-droite dénonçant un « complot juif communiste mondialiste » serait depuis le début une opération psychologique (PsyOp) d’opposition contrôlée menée en Occident par l’armée américaine et la communauté internationale du renseignement. D’une part parce que cette désinformation permet de brouiller les pistes en créant une fausse vision d’ensemble de la réalité, en concentrant le blâme sur un seul élément du système de contrôle des populations, couvrant et gardant ainsi secret le contrôle réel exercé sur les populations par les services de renseignement ainsi que d’autres niveaux devant rester secret. Et d’autre part, parce qu’en répandant et en popularisant ces théories partiellement vraies car en partie fondées, l’armée et le renseignement se créent une opposition contrôlée, leur permettant de récupérer, canaliser, rassembler, organiser et mettre au service de leur PsyOp « patriote anti-juif anti-globaliste » quantité de forces contestataires qui bouillent sourdement au sein de la population. Il n’est pas difficile de concevoir qu’un grand nombre de conversions droitistes (ou conspirationnistes droitards) sont directement redevables aux discours excessivement provocateurs et unilatéralement libéraux-mondialistes « pour une société ouverte », excès qui ressemblent non seulement à de l’endoctrinement, mais aussi à des provocations calculées pour générer en réaction une hausse des conversions droitistes. La présence de juifs clairement visible au sommet du système de contrôle des populations, dans la haute finance, les médias, les grandes compagnies, etc., renforce inévitablement le mythe du complot juif mondial et le rend crédible aux yeux de ceux qui cherchent la vérité sur « l’Internet libre » en dehors des réseaux d’information les plus visiblement contrôlés. (Les juifs étaient certes majoritaires au sein du bolchévisme, mais c’est l’armée des États-Unis qui en est à l’origine et qui l’a téléguidé. Le communisme n’est pas le fruit d’un complot juif multimillénaire, cette théorie est une intox évidente du renseignement américain, mais le fait est qu’un nombre important de juifs, surtout les plus influents, travaillent volontiers main dans la main avec les puissances de l’ombre telles que la CIA, le Mossad, etc.) Fanatisées et marginalisées à l’extrême par leur discours conspirationniste exagéré et caricatural, les forces contestataires au sein du peuple sont mises hors d’état de nuire et peuvent même, comble de l’ironie, être instrumentalisées sans le savoir par le système de contrôle qu’ils croyaient combattre. C’est ainsi que les médias parlent maintenant sans arrêt d’une vague mondiale populiste nationaliste et complotiste très menaçante, or une telle mouvance ne se serait jamais organisé organiquement sans l’effort de la PsyOp militaire qui en est à l’origine. Il s’est produit une chose similaire quand les États-Unis ont bombardé le Moyen-Orient en même temps qu’ils diffusaient les Protocoles des sages de Sion au Moyen-Orient et répandaient la rumeur du complot juif expliquant toutes les guerres.
Conseillés par Michael Collins Piper:
- Bacevich, Andrew J. – American Empire : The Realities and Consequences of US Diplomacy (2004)
- Bacevich, Andrew J. – The Limits of Power : The End of American Exceptionalism (2008)
- Bacevich, Andrew J. – The New American Militarism : How Americans Are Seduced by War (2005)
- Bacevich, Andrew J. – Washington Rules: America‘s Path to Permanent War (2010)
- Barnes, Harry Elmer – Perpetual War for Perpetual Peace: A Critical Examination of the Foreign Policy of Franklin Delano Roosevelt and Its Aftermath (1953)
- Beard Charles A. – A Foreign Policy for America (1940)
- Beard, Charles A. – President Roosevelt and the Coming of the War (1948)
- Beard Charles A. – The Idea of National Interest (1934)
- Beit-Hallahmi, Benjamin – The Israeli Connection : Who Israel Arms and Why (1987)
- Belloc Hilaire – The Jews (1922)
- Bendersky, Joseph W. – The « Jewish Threat » : Anti-Semitic Politics of the U.S. Army (2000)
- Bennett David H. – Demagogues in the Depression : American Radicals and the Union Party 1932-1936 (1969)
- Berg, A. Scott – Lindbergh (1988)
- Beschloss Michael – Kennedy and Roosevelt : The Uneasy Alliance (1987)
- Birmingham, Stephen – The Grandees :The Story of America’s Sephardic Elite (1971)
- Birmingham, Stephen – Our Crowd : The Great Jewish Families of New York (1967)
- Borjesson, Kristina – Into the Buzzsaw : Leading Journalists Expose the Myth of Free Press (2002)
- Borjesson, Kristina – Quinze journalistes américains brisent la loi du silence (2003)
- Brenner, Lenni – 51 Documents. Zionist Collaboration with the Nazis (2003)
- Brenner, Lenni – Jews in America Today (1986)
- Brenner, Lenni – Le sionisme à l’âge des dictateurs (1983)
- Brenner, Lenni – Zionism in the Age of the Dictators (1983)
- Brent, Jonathan and Naumov Vladimir – Stalin’s Last Crime : The Plot Against the Jewish Doctors, 1948-1953 (2003)
- Brewton, Pete – The Mafia, CIA and George Bush : The Untold Story of America’s Greatest Financial Debacle (1992)
- Bristow Edward J. – Prostitution and Prejudice : The Jewish Fight Against White Slavery 1870-1939 (1983)
- Buchanan, Pat – A Republic, Not an Empire : Reclaiming’s America’s Destiny (1999)
- Buchanan, Pat – Churchill, Hitler and the « Unnecessary War » : How Britain Lost Its Empire and How the West Lost the World (2009)
- Buchanan, Pat – Where the Right Went Wrong : How Neoconservatives Subverted the Reagan Revolution and Hijacked the Bush Presidency (2004)
- Burg, Avram – The Holocaust is Over : We Must Rise From Its Ashes (2008)
- Burnham David – A Law Unto Itself : Power, Politics and the IRS (1990)
- Burnham David – Above the Law: Secret Deals, Political Fixes and Other Misadventures of the U.S. Department of Justice (1996)
- Butler, Smedley D. – War is a Racket (1935)
- Canfield Joseph M. – The Incredible Scofield and His Book (2005)
- Cantor Norman – The Sacred Chain : The History of the Jews (1994)
- Carr, Stephen Alan – Hollywood and Anti-Semitism : A Cultural History up to World War II (2001)
- Carto Willis Allison – Inside the Bilderberg Group (2008)
- Carto, Willis Allison – Populism vs Plutocracy : The Universal Struggle (1982)
- Cockburn, Alexander and St. Clair Jeffrey – Whiteout: The CIA, Drugs and the Press (1997)
- Cockburn, Andrew and Leslie – Dangerous Liaison : The Inside Story of the U.S.-Israeli Covert Relationship (1992)
- Cohen, Avner – Israel and the Bomb (1998)
- Cohen, Avner – Israël et la bombe (1998)
- Cohen, Rich – The Fish That Ate the Whale : The Life and Times of America’s Banana King (2012)
- Colby Gerard – Du Pont: Behind the Nylon Curtain (1974)
- Cole, Wayne S. – America First : The Battle Against Intervention (1983)
- Cole, Wayne S. – Lindbergh and the Battle Against American Intervention in World War II (1974)
- Cole, Wayne S. – Roosevelt and the Isolationists, 1932-45
- Cole Wayne S. – Senator Gerald Nye and American Foreign Relations (1980)
- Colodny Len and Gettlin Robert – Silent Coup : The Removal of a President (1991)
- Coogan Kevin – Dreamer of the Day : Francis Parker Yockey and the Postwar Fascist International (1999)
- Corbitt Michael – Double Deal : The Inside Story of Murder, Unbridled Corruption and the Cop Who Was a Mobster (2003)
- Coughlin Charles E. – Money : Questions and Answers (1936)
- Crowley Jr. Dale – On the Wrong Side of Just About Everything, But Right About it All (2005)
- Davenport Guiles – Zaharoff: High Priest of War (1934)
- Davis, Deborah – Katharine the Great : Katharine Graham and Her Washington Post Empire (1979)
- Deacon Richard (aka Donald McCormick) – The Israeli Secret Service (1977)
- Denker Henry – The Kingmaker (1972)
- Dennis Lawrence – A Trial on Trial : The Great Sedition Trial of 1944 (1946)
- Dennis, Lawrence – Is Capitalism Doomed? (1932)
- Dennis, Lawrence – The Coming American Fascism (1936)
- Dennis, Lawrence – The Dynamics of War and Revolution (1940)
- Doenecke, Justus D. – Not to the Swift: The Old Isolationists in the Cold War Era (1979)
- Donner Frank – The Age of Surveillance : The Aims and Methods of America’s Political Intelligence System (1981)
- Doron Meir and Gelman Joseph – Confidential : The Life of Secret Agent Turned Hollywood Tycoon, Arnon Milchan (2011)
- Dreyfuss Robert – Devil‘s Game: How the United States Helped Unleash Fundamentalist Islam (2006)
- Eisenberg Dennis – Meyer Lansky : Mogul of the Mob (1979)
- Elias Thomas – The Burzynski Breakthrough : The Most Promising Cancer Treatment and the Government’s Campaign to Squelch It (2002)
- Englebrecht H.C. – The Merchants of Death : a Study of the International Armaments Industry (1934)
- Evans-Pritchard Ambrose – The Secret Life of Bill Clinton : The Unreported Stories (1997)
- Faith, Nicholas – The Bronfmans : The Rise and Fall of the House of Seagram (2006)
- Farago Ladislas – The Last Days of Patton (1981)
- Farrell, Ronald A. and Case Carol – The Black Book and the Mob : The Untold Story of the Control of Nevada’s Casinos (1995)
- Fay, Sidney B. – The Origins of the World War (1929)
- Felsenthal, Carol – Citizen Newhouse : Portrait of a Media Merchant (1998)
- Ferguson, Niall – The House of Rothschild – Volume 1 : Money’s Prophets : 1798-1848 (1999)
- Ferguson, Niall – The House of Rothschild – Volume 2 : The World’s Banker: 1849-1999 (2000)
- Findley, Paul – They Dare to Speak Out (2003)
- Friedman, Murray – The Neo-Conservative Revolution : Jewish Intellectuals and the Shaping of Public Policy (2005)
- Friedman, Robert I. – The False Prophet : Rabbi Meir Kahane—From FBI Informant to Knesset Member (1990)
- Fritsch, Theodor – The Riddle of the Jew’s Success (1927)
- Gabler Neal – Winchell : Gossip, Power and the Culture of Celebrity (1994)
- Gelernter, David – Americanism : The Fourth Great Western Religion (2007)
- Giancana, Sam – Double Cross : The Explosive Inside Story of the Mobster Who Controlled America (1993)
- Ginsberg, Benjamin – The Fatal Embrace : Jews and the State (1993)
- Goldberg, Jonathan Jeremy – Jewish Power : Inside the American Jewish Establishment (1996)
- Gosch Martin A. & Hammer Richard – The Last Testament of Lucky Luciano (1975)
- Green, Stephen – Living By the Sword : America and Israel in the Middle East 1968-1987 (1988)
- Green, Stephen – Taking Sides : America‘s Secret Relationship With a Militant Israel (1984)
- Hamilton Alexander – The Trail of a Tradition (1926)
- Hart Alan – Arafat, Terrorist or Peacemaker? (1984)
- Hersh, Seymour M. – The Samson Option : Israel’s Nuclear Arsenal and American Foreign Policy (1991)
- Heschel, Susannah, The Aryan Jesus: Christian Theologians and the Bible in Nazi Germany (2008)
- Hessing, Cahn Anne – Killing Detente : The Right Attacks the CIA (1998)
- Hinckle, Warren and Turner William W. – The Fish Is Red : The Story of the Secret War Against Castro (1981). Republished as Deadly Secrets : The CIA-Mafia War Against Castro and the Assassination of JFK (1991)
- Horne Gerald – The Color of Fascism : Lawrence Dennis, Racial Passing, and the Rise of Right-Wing Extremism in the United States (2006)
- Horowitz, Elliott – Reckless Rites : Purim and the Legacy of Jewish Violence (2006)
- Hougan, Jim – Spooks : The Haunting of America – The Private Use of Secret Agents (1978)
- Hougan, Jim – Secret Agenda: Watergate, Deep Throat and the CIA (1984)
- Jeansonne Glenn – Gerald K. Smith : Minister of Hate (1988)
- Jeansonne, Glenn – Women of the Far-Right : The Mother‘s Movement and World War II (1996)
- Johnson, Chalmers – Blowback : The Costs & Consequences of American Empire (2000)
- Johnson, Chalmers – Dismantling the Empire : America‘s Last Best Hope (2010)
- Johnson, Chalmers – Nemesis : The Last Days of the American Republic (2007)
- Johnson, Chalmers – The Sorrows of Empire : Militarism, Secrecy and the End of the Republic (2004)
- Karpin, Michael – The Bomb In the Basement : How Israel Went Nuclear and What That Means for the World (2006)
- Kauffman, Bill – Ain’t My America : The Long and Noble History of Anti-War Conservatism and Middle-American Anti-Imperialism (2008)
- Kauffman, Bill – America First : Its History, Culture and Politics (1995)
- Kirkpatrick, Davis James – Spying on America : The FBI’s Domestic Counterintelligence Program (1992)
- Klieman, Aaron S. – Israel’s Global Reach : Arms Sales as Diplomacy (1985)
- Kotkin Joel – Tribes: How Race, Religion and Identity Determine Success in the New Global Economy (1993)
- Krefetz, Gerald – Jews and Money : The Myths and the Reality (1982)
- Lane, Mark – Rush to Judgment: A Critique of the Warren Commission’s Inquiry into the Murder of President (2011)
- Lane, Mark – Last Word: My Indictment of the CIA in the Murder of JFK (2011)
- Larson Martin A. – Jefferson : Magnificent Populist (1985)
- Lilienthal, Alfred M. – There Goes the Middle East (1960)
- Lilienthal, Alfred M. – The Zionist Connection (1977)
- Lilienthal, Alfred M. – What Price Israel? The Other Side of the Coin : An American perspective of the Arab-Israeli conflict (1965)
- Lindbergh Charles – The Wartime Journals of Charles Lindbergh (1978)
- Lindemann, Albert – Esau’s Tears : Modern Anti-Semitism and the Rise of the Jews (2000)
- Long Huey P. – Every Man a King (1933)
- Long Huey P. – My First Days in the White House (1935)
- Louis J.C. & Yazijian Harvey – The Cola Wars : The Story of the Global Battle Between the Coca-Cola Company and PepsiCo, Inc. (1980)
- Lundberg Ferdinand – America’s 60 Families (1937)
- Lundberg Ferdinand – The Rich and the Super-Rich : A Study in the Power of Money Today (1968)
- Lutzweiler David – The Praise of Folly : The Enigmatic Life and Theology of C.I. Scofield (2009)
- Mahl, Thomas E. – Desperate Deception : British Covert Operations in the United States 1939-1941 (1999)
- Maier, Thomas – Newhouse : All the Glitter, Power and Glory of America’s Richest Media Empire and the Secretive Man Behind It (1997)
- Marcus Sheldon – Father Coughlin : The Tumultuous Life of the Priest of the Little Flower (1973)
- Marks, John D. and Marchetti Victor – CIA & The Cult of Intelligence (1974)
- McChesney, Robert W – Rich Media, Poor Democracy : Communication Politics in Dubious Times (1999)
- McCoy, Alfred – The Politics of Heroin in Southeast Asia (1972). Republished as : « The Politics of Heroin: CIA Complicity in the Global Drug Trade » (1992)
- Messick, Hank – John Edgar Hoover : An Inquiry into the Life and Times of John Edgar Hoover and His Relationship to the Continuing Partnership of Crime, Business, and Politics (1972)
- Messick, Hank – Lansky (1973)
- Messick, Hank – The Silent Syndicate : Organized Crime in America (1967)
- Michael George – Willis Carto and the American Far-Right (2008)
- Millis, Walter – Road to War : America 1914-1917 (1935)
- Moldea, Dan – Dark Victory: Ronald Reagan, MCA and the Mob (1986)
- Morris, Roger and Denton Sally – Partners in Power: The Clintons and their America (1996)
- Morris, Roger and Denton Sally – The Money and the Power : The Making of Las Vegas and Its Hold on America (2002)
- Mugridge Ian – The View From Xanadu : William Randolf Hearst and United States Foreign Policy (1995)
- Nakhleh Issa – The Encyclopedia of the Palestine Problem (1991)
- Newman, Peter Charles – The Bronfman Dynasty : The Rothschilds of the New World (1978)
- Novick, Peter – The Holocaust in American Life
- Olson, Lynne – Those Angry Days: Roosevelt, Lindbergh, and America’s Fight Over WWII (2013)
- Patman Wright – A Primer On Money (1964)
- Patterson James T. – Mr. Republican : A Biography of Robert A. Taft (1972)
- Pepper William – An Act of State : The Execution of Martin Luther King (2003)
- Phillips, Kevin – American Dynasty: Aristocracy, Fortune, and the Politics of Deceit in the House of Bush (2004)
- Phillips, Kevin – American Theocracy : The Peril and Politics of Radical Religion, Oil, and Borrowed Money in the 21st Century (2007)
- Phillips, Kevin – Arrogant Capital: Washington, Wall Street and the Frustration of American Politics (1994)
- Phillips Kevin – Bad Money : Reckless Finance, Failed Politics and the Global Crisis of American Capitalism (2008)
- Phillips Kevin – Boiling Point : Democrats, Republicans, and the Decline of Middle Class Prosperity (1993)
- Phillips Kevin – Post-Conservative America : People, Politics, and Ideology in a Time of Crisis (1982)
- Phillips, Kevin – The Politics of Rich and Poor : Wealth and Electorate in the Reagan Aftermath (1990)
- Phillips, Kevin – Wealth and Democracy : A Political History of the American Rich (2002)
- Pool, James and Suzanne – Who Financed Hitler? The Secret Funding of Hitler’s Rise to Power (1978)
- Press Reference – Hoover’s Guide to Media Companies (1996)
- Quigley Carroll – Anglo-American Establishment (1981)
- Quigley Carroll – Tragedy and Hope : A History of the World in Our Time (1974)
- Radosh Ronald – Prophets on the Right :Conservative Critics of American Globalism (1976)
- Renfrew Nita – Saddam Hussein (1992)
- Rochester, Anna – Rulers of America : A Study of Finance Capital (1936)
- Rodgers Marion Elizabeth – Mencken : The American Iconoclast (2007)
- Rubin Barry – Assimilation and Its Discontents (1995)
- Russett, Bruce – No Clear And Present Danger: A Skeptical View Of The United States Entry Into World War II (1997)
- Sandler, Martin W. – The Letters of John Fitzgerald Kennedy (2013)
- Sanning Walter – The Dissolution of European Jewry (1983)
- Schäfer, Peter – Jesus in the Talmud (2007)
- Scheuer, Michael – Marching Toward Hell : America and Islam After Iraq (2008)
- Seale Patrick – Abu Nidal, A Gun for Hire : The Secret Life of the World’s Most Notorious Arab Terrorist (1992)
- Seldes, George – 1000 Americans : The Real Rulers of the USA (1974)
- Shannan Pat – One in a Million : An IRS Travesty, Pat Shannan (1999)
- Shapiro Edward S. – A Time for Healing : American Jewry Since World War II (1992)
- Shoup Lawrence H. & Minter William – Imperial Brain Trust : The Council on Foreign Relations and United States Foreign Policy (1977)
- Silberman Charles E. – A Certain People : American Jews and Their Lives Today (1985)
- Silbiger Steven – The Jewish Phenomenon: Seven Keys to the Enduring Wealth of a People (2000)
- Sklar Holly – Trilateralism : The Trilateral Commission and Elite Planning for World Management (1980)
- Slezkine, Yuri – The Jewish Century (2004)
- Smith Amanda – Hostage to Fortune : The Letters of Joseph Kennedy (2001)
- Smith Amanda – Newspaper Titan : The Infamous Life and Monumental Times of Cissy Patterson (2001)
- Smith Gerald L. K. – Besieged patriot : Autobiographical episodes exposing communism, traitorism, and Zionism from the life of Gerald L.K. Smith (1978)
- Smith Richard Norton – The Colonel : The Life and Legend of Robert R. McCormick (1997)
- Snyder, Louis L. – The Imperialism Reader : Documents and Readings on Modern Expansionism (1962)
- Solzhenitsyn, Alexander – Two Hundred Years Together – Vol I and II (2002)
- Soljenitsyne, Alexandre – Deux siècles ensemble
- Sombart, Werner – Les juifs et la vie économique (1924)
- Sombart, Werner – The Jews and Modern Capitalism (1911)
- Stern Malcolm H. – Americans of Jewish Descent : A Compendium of Genealogy (1958)
- Stonor, Saunders Frances – The Cultural Cold War : The CIA and the World of Arts and Letters (2000)
- Strauss Feuerlicht Roberta – The Fate of the Jews : A People Torn Between Israeli Power and Jewish Ethics (1983)
- Tansill, Charles Callan – The Back Door to War : The Roosevelt Foreign Policy 1933-1941 (1952)
- Tansill, Charles Callan – America Goes to War (1938)
- Thomas Evan – The Man to See (1991)
- Tourney Phil – What I Saw That Day : Israel’s June 8 1967 Holocaust of US Servicemen Aboard the USS Liberty and its Aftermath (2011)
- Vidal, Gore – Dreaming War : Blood for Oil and the Cheney-Bush Junta (2005)
- Vidal, Gore – Imperial America : Reflections on the Unites States of America (2005)
- Vidal, Gore – Perpetual War For Perpetual Peace : How We Got To Be So Hated (2002)
- Vidal Gore – The American Chronicle 01 – Burr (1973)
- Vidal Gore – The American Chronicle 02 – Lincoln (1984)
- Vidal Gore – The American Chronicle 03 – 1876 (1976)
- Vidal Gore – The American Chronicle 04 – Empire (1987)
- Vidal Gore – The American Chronicle 04 – Empire – FR (1987)
- Vidal Gore – The American Chronicle 05 – Hollywood (1990)
- Vidal Gore – The American Chronicle 05 – Hollywood – FR (1990)
- Vidal Gore – The American Chronicle 06 – Washington DC (1967)
- Vidal Gore – The American Chronicle 07 – The Golden Age (2000)
- Vidal Gore – The Decline and Fall of the American Empire (2002)
- Vidal Gore – The Last Empire : Essays : 1992-2000 (2002)
- Von Hoffman Nicholas – Citizen Cohn (1998)
- Waldron, Lamar – The Hidden History of the JFK Assassination (2013)
- Waldron, Lamar – Watergate : the Hidden History, Nixon, the Mafia and the CIA (2012)
- West Nigel – The Secret History of British Intelligence in the Americas 1940-1945 (1999)
- White William – The Centuries of Revolution : Democracy, Communism, Zionism (2012)
- Wilcox Robert K. – Target : Patton – The Plot to Assassinate General George Patton (2008)
- Wilford, Hugh – The Mighty Wurlitzer : How the CIA Played America (2008)
- Williams T. Harry – Huey Long (1969)
- Winks, Robin W. – Cloak and Gown : Scholars in the Secret War: 1939-1961 (1987)
- Wise David – The American Police State : The Government Against the People (1976)
- Wise, Jennings – Woodrow Wilson : Disciple of Revolution (1938)
- Wolff, Michael – Rupert Murdoch : The Man Who Owns the News (2008)
Sur ce blog
Légalisation de la torture: la CIA a une dette envers Israël
La science et le futur de la torture
Conférences Macy et nouvel ordre mondial: de la lutte à l’antisémitisme aux réseaux cybernétiques





















